Гравитационные стеллажи для коробок
Этот вид стеллажей предназначен для хранения мелких грузов — коробок, картонных или пластиковых ящиков. Они конструктивно выполнены в виде гравитационных полок, установленных на стеллажные стойки. Гравитационные полки устанавливаются под углом к горизонту 6° и представляют собой специальную рамную конструкцию, которая оснащена роликовыми планками. Грузы, размещенные на последних, под собственным весом перемещаются в сторону наклона полки.
Гравитационные стеллажи могут быть выполнены как на собственных рамах, так и встраиваться в паллетный стеллаж любого производителя. Для этого используются специальные адаптеры, монтируемые предварительно на стойку стеллажа. Гравитационные стеллажи могут нести самые разные нагрузки, вплоть до 1200 кг на одну гравитационную раму. Стандартная нагрузка обычно составляет 250–600 кг на уровень. Размеры гравитационных стеллажей могут колебаться в широких диапазонах и, как правило, адаптируются под нужды каждого заказчика индивидуально.

Мезонины и мезонинные конструкции очень популярны, т. к. они позволяют существенно экономить место на складе
2020: Совместимость MasterSCADA 4D с «Ред ОС»
В рамках технологического партнерства компании «РЕД СОФТ» и «ИнСАТ» провели тестирование на совместимость своих продуктов. Разработчики подтвердили корректность работы программного обеспечения MasterSCADA 4D (производства «ИнСАТ») на операционной системе РЕД ОС (производства «РЕД СОФТ»). Результаты испытаний отражены в двустороннем сертификате совместимости, сообщили 18 августа 2020 года в «РЕД СОФТ».
РЕД ОС – российская операционная система семейства Linux для серверов и рабочих станций, предоставляющая универсальную среду для использования прикладного программного обеспечения. Продукт сертифицирован ФСТЭК России (№4060 от 12.01.2019), что подтверждает его соответствие требованиям информационной безопасности и допускает его применение в государственных информационных системах.Игорь Лейпи, ГК Softline: Объем поставок российских операционных систем в ближайшие годы увеличится как минимум вдвое 
MasterSCADA 4D – программный комплекс «Вертикально-интегрированная объектно-ориентированная SCADA/MES/SoftLogic-система для разработки АСУ ТП, АСКУЭ/АСТУЭ, АСДУ, АСУЗ». MasterSCADA 4D зарегистрирована в Едином реестре российских программ для ЭВМ и баз данных Минкомсвязи Росии (№2201).
| «Технологическое партнерство с компанией «РЕД СОФТ» направлено на расширение возможностей совместного использования импортозамещающих решений для любых технологических объектов, которые так необходимы рынку автоматизации и диспетчеризации. В ходе тестирования мы убедились в том, что наши программные продукты успешно взаимодополняют друг друга и уверены в том, что их совместное использование позволит нашим заказчикам реализовывать ещё больше интересных проектов и идей», – заявил Андрей Подлесный, директор по развитию «ИнСАТ». |
Обязанности мастера скада
Мастер скада – это специалист, ответственный за создание и поддержание визуальной и эстетической составляющей виртуальных миров компьютерных игр. Он является неотъемлемой частью команды разработчиков, которая занимается созданием игровых локаций, персонажей, предметов и других объектов.
Основными обязанностями мастера скада являются:
- Создание 3D-моделей: мастер скада отвечает за создание трехмерных моделей игровых объектов, таких как персонажи, архитектурные сооружения, природные элементы и прочее. Он должен быть владельцем навыков работы с графическими редакторами, мастерства анимации и техники моделирования.
- Текстурирование: мастер скада отвечает за нанесение текстур и материалов на 3D-модели, чтобы придать им уникальный внешний вид и реалистичность. Он должен уметь работать с различными программами для редактирования текстур, понимать принципы и правила текстурирования объектов.
- Оптимизация и оптимизация: мастер скада должен обладать навыками оптимизации геометрии и текстур моделей, чтобы снизить нагрузку на компьютерную систему и улучшить производительность игры. Он должен уметь использовать различные техники оптимизации, такие как сглаживание, сжатие текстур и другие.
- Разработка концепции и стиля: мастер скада принимает участие в разработке концепции игрового мира, а также определяет его визуальный стиль и атмосферу. Он должен уметь интерпретировать иллюстрации и концепт-арты, а также воплощать их в трехмерном пространстве.
- Коллаборация с другими членами команды: мастер скада работает с другими специалистами, такими как дизайнеры, художники-концептуалисты, аниматоры и программисты, чтобы обеспечить согласованность и качество виртуального мира игры. Он должен уметь эффективно коммуницировать и сотрудничать с коллегами.
- Тестирование и исправление ошибок: мастер скада отвечает за тестирование созданных игровых объектов и их корректировку при необходимости. Он должен быть внимателен к деталям и обладать хорошим аналитическим мышлением, чтобы обнаружить и исправить ошибки и дефекты.
В целом, мастер скада играет важную роль в создании качественного и привлекательного визуального опыта для игроков, обладая навыками моделирования, текстурирования, оптимизации и визуального творчества.
RFID на складе
Состав RFID-системы
RFID-технология (Radio Frequency IDentification, радиочастотная идентификация) — метод автоматической идентификации объектов, в котором посредством радиосигналов считываются или записываются данные, хранящиеся в так называемых транспондерах, или RFID-метках. Остановимся подробнее на этой технологии.
Любая RFID-система состоит из считывающего устройства (считыватель, ридер или интеррогатор) и транспондера (он же RFID-метка, иногда также применяется термин RFID-тег).
Большинство RFID-меток состоит из двух частей. Первая — интегральная схема (чип, кристалл) для хранения и обработки информации, модулирования и демодулирования радиочастотного сигнала и некоторых других функций. Вторая — антенна для приема и передачи сигнала.
RFID-метки классифицируются по рабочей частоте, по источнику питания, по типу памяти и по исполнению. По типу источника питания они делятся на пассивные, полупассивные и активные:
Пассивные не имеют встроенного источника энергии. Электрический ток, индуцированный в антенне электромагнитным сигналом от считывателя, обеспечивает достаточную мощность для функционирования кремниевого КМОП-чипа, размещенного в метке, и передачи ответного сигнала.
Полупассивные, также называемые полуактивными, очень похожи на пассивные метки, но оснащены батареей, которая обеспечивает кристалл энергопитанием. При этом дальность действия этих меток зависит только от чувствительности приемника считывателя и они могут функционировать на большем расстоянии и с лучшими характеристиками.
Активные обладают собственным источником питания и не зависят от энергии считывателя, вследствие чего способны функционировать на дальнем расстоянии. Они имеют б?льшие размеры и могут быть оснащены дополнительной электроникой. Однако такие метки являются наиболее дорогими, и к тому же, периодически требуется замена батареи.
По типу используемой памяти RFID-метки классифицируют на следующие типы:
- RO (Read Only) — данные записываются только один раз, сразу при изготовлении. Такие метки пригодны только для идентификации. Никакую новую информацию в них записать нельзя, и их практически невозможно подделать.
- WORM (Write Once Read Many) — кроме уникального идентификатора, такие метки содержат блок однократно записываемой памяти, которую в дальнейшем можно многократно читать.
- RW (Read and Write) – содержат идентификатор и блок памяти для чтения/записи информации. Данные в них могут быть перезаписаны многократно.
По рабочей частоте RFID-метки выделяют следующих диапазонов
- Низкочастотные, LF (125–134 кГц). Они существенно ограничены радиусом действия и точностью.
- Высокочастотные, HF (13,56 МГц). Достаточно дешевы, хорошо стандартизованы и имеют широкую линейку решений. Применяются в платежных системах, логистике, идентификации личности.
- Ультравысокочастотные, UHF (860–960 МГц). Изначально ориентированы на использование в складской и производственной логистике. Что касается стоимости, то UHF-метки дешевле, чем их собратья диапазонов LF и HF, но в целом RFID-система UHF дороже за счет стоимости остального оборудования. В настоящее время частотный диапазон UHF (СВЧ) открыт для свободного использования в Российской Федерации в так называемом «европейском» диапазоне — 863–868 МГц.
- Микроволновые, SHF (2,45 ГГц). Не являются непосредственно радиометками, а используют магнитное поле антенны. Эта технология позволяет решить проблему считывания в условиях высокой влажности и близости металла. С развитием этой технологии прогнозируют массовое применение RFID-меток в розничной торговле фармацевтическими товарами (для контроля подлинности и учета), которые зачастую содержат воду и металлические детали в упаковке.
Существуют еще частоты 5,8 ГГц и 433,22 МГц, которые в настоящее время почти не используются.
Использование RFID-технологии позволяет достичь поразительной эффективности работы склада. Так, например, для приемки товара достаточно пропустить паллету через специальную рамку, и система соберет информацию со всех меток за один раз: нет необходимости считывать код с каждой коробки на паллете.
* * *
Итак, склад — это неотъемлемое звено логистической цепочки, его неотлаженная работа приводит к серьезным финансовым потерям предприятия. От правильной организации складского учета зависит скорость и качество работы, а также прибыльность торговых и производственных компаний. Обеспечить всеобъемлющий учет товарно-материальных ценностей позволяют аппаратно-программные комплексы автоматизации складов.
Программное обеспечение для управления складом
Процесс выбора оптимального решения для компьютеризации базируется на тщательном анализе работы склада, постановке ключевых задач деятельности и выявлении слабых мест в его структуре.
Выбор ПО
Компьютеризация склада в этом случае начинается с определения ресурсной составляющей и постановки четкого ТЗ. После этого продукты, которые могут быть использованы для внедрения в складской комплекс, анализируются с точки зрения функциональности, надежности и производительности.
Выбор разработчика
Выбор поставщика программного обеспечения базируется на следующих критериях:
- размер организации и ее доля на рынке;
- опыт работы с аналогичными системами;
- стоимость программного решения;
- прогнозируемый экономический эффект;
- персональное обучение сотрудников (в идеале у разработчика должен иметься свой учебный центр);
- круглосуточная техническая поддержка (т. к. сбой в работе системы может случиться в любое время).
Виды программных продуктов
Разновидности предлагаемого компьютерного продукта:
- коробочные решения (универсальные, не заточенные под деятельность определенного предприятия);
- адаптируемые системы (разработанные специально для конкретной фирмы с учетом ее особенностей под ключ).
Коробочные программы для автоматизации складирования и торговли стандартно дешевле и имеют меньшие издержки по сравнению с адаптируемыми продуктами, но они подходят только для небольших складских комплексов с простыми внутренними процессами. Чтобы автоматизировать крупный склад простого функционала будет недостаточно. А также нельзя забывать, что в долгосрочной перспективе структура может разрастаться и изменяться, поэтому в ходе дальнейшей деятельности коробочный продукт перестанет отвечать необходимым требованиям, поэтому его придется апгрейдить (платно) или вовсе менять, что в итоге получится значительно дороже адаптируемой системы.

В адаптированной версии будет достигнут баланс в функционировании всех составляющих MHE (Material Handling Equipment):
- оборудования для хранения;
- инженерных складских систем;
- погрузочного транспорта;
- устройств для работы с негабаритными грузами.
Не стоит пользоваться нелицензионными продуктами, чтобы не увеличить существенными штрафами расходы на компьютеризацию. Лицензионные программы бывают двух видов:
- пользовательские;
- инсталляционные.
Вторые стоят значительно дороже, но в долгосрочной перспективе окупают себя с лихвой, поскольку не требуют приобретения дополнительных рабочих мест (в рамках безлимитных пакетов).
Объем функционала
Разработка технического задания осуществляется после анализа складских бизнес-процессов. Не следует гнаться за количеством настраиваемых функций. Сложная система будет проблематична в эксплуатации, потребует существенных расходов (в т. ч. и на обучение персонала) и не принесет ожидаемой практической пользы от внедрения.
Программы 1С для склада
Автоматизация склада с помощью программного обеспечения 1С предполагает использование каких-либо продуктов из обширной линейки товаров. К таким программам относится «1С: WMS Логистика 4» (совместная разработка с Axelot). Ее внедрение полностью обеспечивает:

- адресное хранение;
- интеграцию с устройствами считывания штрихкодов и RFID-меток;
- управление складским оборудованием;
- 3D-визуализацию помещения;
- подключение Voice picking.
Вебинар от Axelot.
«1С: Торговля и склад 7.7.» – еще один продукт разработчика, позволяющий:

Другое ПО для склада
Если по каким-то причинам автоматизация склада на базе платформ 1С невозможна, предприятии может использовать другие программы для складского хозяйства.
- «Core IMS 3.5»
Программа позволяет вести учет плановых и внеплановых поступлений продукции на хранение. Благодаря ей осуществляется подбор товара при отгрузке и перемещению.
- «Складской учет (MSSQL)»
Это интегрированное приложение на базе Microsoft SQL, подходящее для малого и среднего бизнеса. Ее интерфейс достаточно прост, поэтому внедрение данного ПО не потребует существенных расходов на обучение персонала.
-
«R-keeper StoreHouse»
Эта складская программа позволяет вести:
- учет движения товаров;
- многофункциональную инвентаризацию;
- документооборот с введением штрих-кодов и т. д.
- «Storage»
Эта программа позволяет подсчитывать производственные параметры, обрабатывать показатели розничной торговли, вести складской учет и т. д.
-
«МойСклад»
«МойСклад» – это простая компьютеризированная облачная CRM система складирования и хранения, для работы в которой требуются стандартные знания пользователя интернета, и доступная через веб-интерфейс.
Виды складского учета
Существует 4 основных способа осуществлять учет на складе:
Номенклатурный
В этом случае каждой позиции просто присваивается своя карточка без деления товаров на группы или категории. Такой способ подходит только компаниям с маленькими объемами продаж.
Сортовой
Грузы на складе делятся на группы в зависимости от типа и наименования. Новые товары добавляют к тому, что уже есть на складе независимо от цены и даты приемки. Для отгрузки или транспортировки товары выбирают произвольно.
Несмотря на трудности с разграничением товаров отдельного вида в зависимости от цены, у этого метода есть и плюсы – увеличение полезной площади склада и эффективное управление остатками.
Партионный
Новые партии товара хранят по отдельности. На каждую партию заводят специальную карточку, куда вносится информация о перемещении входящих в нее товаров. После того, как партия полностью распродана, карту закрывают.
Такой способ подходит для однородных товаров с ограниченным сроком хранения. Он помогает контролировать сохранность остатков и не допускать неоднородного расположения единиц на складе. Однако это приводит к не экономному использованию площади склада, и возникают сложности с контролем, т.к. учет ведется на отдельных бланках.
Партионно-сортовой
Как и в предыдущем способе, новые партии хранятся отдельно, но внутри каждой партии товары делятся по сортам. Такой учет удобен для большого ассортимента товаров.
Универсального метода, подходящего каждому без исключения, не существует. Выбор зависит от количества и топологии товаров.
Также складской учет делится на виды на основании того, с помощью чего осуществляется:
ручной
Все данные о перемещении товаров записываются в тетрадь. Подходит для работы с небольшим ассортиментом товаров, когда совершается мало сделок.
в таблице Excel
Проще, чем записывать все в тетрадь, но тоже не идеально. Несмотря на возможность производить математические расчеты и добавлять больше данных, информацию все равно придется вносить вручную.
с помощью специального программного обеспечения
Благодаря специальным программам все операции учета можно осуществлять автоматически.
С момента своего появления автоматизированный складской учет приобретает все большую популярность. Это связано с тем, что остальные виды предполагают большие временные затраты, высокую вероятность неточностей, вызванных человеческим фактором и непрозрачность склада.
SCADA Программирование
Распространенным заблуждением является то, что SCADA — это то же самое, что распределенная система управления (РСУ или Distributed Control System — DCS). Хотя есть некоторые совпадения, учитывая, что DCS также контролирует производственные процессы, тем не менее, общая настройка систем отличается.
- В системе DCS упор делается на компьютерное управление процессами. Оператор может вмешиваться в систему, но человеческий анализ и вмешательство не являются основной целью системы DCS.
- Системы SCADA, напротив, нацелены в первую очередь на сбор данных таким образом, чтобы оператор мог принимать повседневные или экстренные решения о функционировании системы и корректировать необходимые параметры.
Эта разница также проявляется в разных методах программирования. DCS обычно в большей степени опирается на простые логические элементы для формирования контуров управления. Программирование SCADA сложнее, но в то же время более гибкое. Логические элементы все еще могут играть роль на уровне RTU и PLC, но для программирования SCADA требуется использование специализированного программного обеспечения для управления и отображения входных данных.
Когда используется специальное программное обеспечение, оно обычно разрабатывается на C (C++, WinCC) или аналогичном языке программирования. Как только эта программная разработка передается Заказчику, ему остается только ввести уставки для RTU, PLC и HMI с использованием графических интерфейсов. При этом оператор может изменять и просматривать уставки или настраивать схемы и диаграммы без необходимости написания программного кода.

Почему использование мастера скада является выгодным решением
Мастер скада — это программное обеспечение, которое облегчает процесс создания веб-страниц. Использование мастера скада может быть выгодным решением по нескольким причинам:
Удобство использования: Мастер скада предоставляет удобный и интуитивно понятный интерфейс, который позволяет быстро и легко создавать веб-страницы без необходимости знания HTML и CSS кода. Это делает процесс разработки веб-страниц более доступным для пользователей с разным уровнем технической подготовки.
Экономия времени: Благодаря удобному интерфейсу и автоматизированным функциям, мастер скада позволяет существенно сократить время, затрачиваемое на создание и настройку веб-страниц. Вместо того, чтобы писать каждую строчку кода вручную, можно использовать готовые шаблоны и функции, которые значительно упрощают и ускоряют процесс.
Гибкость и масштабируемость: Мастер скада позволяет создавать веб-страницы различной структуры и сложности. Вы можете добавлять и удалять различные элементы страницы, изменять их расположение и внешний вид, а также настраивать различные параметры, чтобы адаптировать страницы под нужды вашего проекта. Это делает мастер скада гибким инструментом для создания разнообразных типов веб-страниц.
Возможность создания адаптивных страниц: Мастер скада позволяет создавать адаптивные веб-страницы, которые автоматически адаптируются под различные устройства и экраны
Это очень важно в современном мире, где большинство пользователей пользуются мобильными устройствами для доступа к интернету. Адаптивный дизайн позволяет улучшить пользовательский опыт и повысить эффективность веб-страниц.
Повышение производительности: Использование мастера скада позволяет оптимизировать процесс создания веб-страниц и упростить их обслуживание
Вы можете использовать стандартные функции и шаблоны, которые гарантируют соответствие веб-страниц современным стандартам разработки веб-сайтов. Это позволяет создавать высококачественные веб-страницы, которые загружаются быстро и работают стабильно.
В целом, использование мастера скада является выгодным решением, позволяющим сэкономить время и усилия при создании веб-страниц, а также получить профессиональные результаты без необходимости знания программирования. Он предоставляет пользователю удобный и гибкий инструмент для создания качественных и адаптивных веб-страниц.
Назначение и задачи SCADA-систем
SCADA-системы предназначены для осуществления мониторинга и диспетчерского контроля большого числа удаленных объектов (от 1 до 10000 , иногда на расстоянии в тысячи километров друг от друга) или одного территориально распределенного объекта. К таким объектам относятся нефтепроводы, газопроводы, водопроводы, электрораспределительные подстанции, водозаборы, дизель-генераторные пункты и т.д.
Главная задача SCADA-систем – это сбор информации о множестве удаленных объектов, поступающей с пунктов контроля, и отображение этой информации в едином диспетчерском центре. Также, SCADA-система должна обеспечивать долгосрочное архивирование полученных данных. Диспетчер зачастую обладает возможностью не только пассивно наблюдать за объектом, но и им управлять им, реагируя на различные ситуации.
Задачи SCADA-систем:
- обмен данными с УСО (устройства связи с объектом, то есть с промышленными контроллерами и платами ввода/вывода) в реальном времени через драйверы;
- обработка информации в реальном времени;
- отображение информации на экране монитора в понятной для человека форме;
- ведение базы данных реального времени с технологической информацией;
- аварийная сигнализация и управление тревожными сообщениями;
- подготовка и генерирование отчетов о ходе технологического процесса;
- обеспечение связи с внешними приложениями (СУБД, электронные таблицы, текстовые процессоры и т. д.).
Зачем нужна автоматизация склада
Вы будете знать о реальном остатке товаров на складе
Это позволяет сделать детализированный учет складских запасов. С его помощью вы определите оборот продукции по разным критериям и сможете провести анализ продаж. Программа складского учета позволяет сделать склад прозрачным, она предоставляет всю информацию о складских запасах – вид товара, количество, дату закупки, срок хранения и другое.
Избавление от потерь и рисков
Автоматизация устраняет проблему лишних трудозатрат, экономит время на ручной учет и формирование документации.
Если ваш товар имеет установленный срок годности (продукты, косметика или лекарства) программа сама вовремя его выявляет, а менеджеры предприятия должны позаботиться о своевременной реализации этой продукции.
Всех вышеперечисленных проблем можно избежать при регулярном формировании и анализе разнообразных отчетов:
- об остатках товара;
- о поступлении товара на склад;
- по движению товара;
- ведомости оборота товара;
- о неликвидных товарах.
Контроль персонала. Устранение хищений
После внедрения автоматизированной системы снизится объем хищений. Учет движения номенклатуры склада выявляет ответственного за недостачу, к которому применяются штрафные санкции.
Помимо контроля деятельности складских работников для повышения производительности труда и улучшения производственной атмосферы создается система материальной мотивации коллектива.
Повышение мобильности
Одна из причин автоматизации складского учета — это обеспечение мобильности. Автоматизация склада позволяет работать не только с одним складом, а параллельно с несколькими. Система разбивает склад на несколько отделов, и каждому отделу задаются независимые параметры.
При переезде с одного на другой склад используется возможность программы поддержания параметров адресного хранения товаров. Автоматизация также выполняет задачи приема и размещения товаров на склад, что способствует быстрому переезду и налаживанию работы уже на новом месте.
Оптимизация складского хозяйства
Следующая причина, по которой следует автоматизировать учет склада, – это оптимизация складского хозяйства, при которой будут достигнуты постоянные продажи при минимальных запасах на складе.
Оптимизация осуществляется проведением операций, таких как сбор данных, построения моделей, прогнозирования и планирования. Автоматизация учета позволяет максимально быстро и точно выполнить все эти операции и повысить точность планирования закупок.
Что такое складской учёт
Когда на складе нет порядка, практически невозможно искать товары, следить за их перемещением и остатками. Как результат, сотрудники тратят больше времени на сбор доставок и ошибаются.
Введение учета в функционирование склада дает возможность избежать подобных ситуаций. Он помогает получать всю необходимую, а главное, точную информацию о товарах на складе в любое время.
Складской учет – это сочетание операций, которые гарантируют контроль за перемещением товаров.
Процесс складского учета включает в себя:
- заказ товара у поставщиков;
- приемку товара;
- его распределение и хранение;
- транспортировку товара внутри склада или между смежными подразделениями;
- отпуск товара со склада.
Что такое SCADA?
Википедия 1:
Википедия 2:
В целом SCADA счистема представляет из себя архитектру системы управления, которая должна обладать определенным функционалом и под такие задачи пишутся специальные программные пакеты.
Давайте же взглянем на основные задачи, которые решает скада.
Основные задачи SCADA
Если у вам есть что добавить в список основных задач, то прошу. Если кто-то в список основных задач для скада добавить создание p2p соединения с проходным режимом работы, то должен буду вас огорчить, что этот функционал добавили лишь для того чтоб было хоть какое-то УКП и для маркетинга.
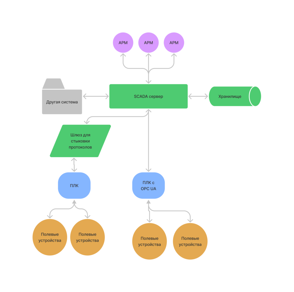
Рассмотрим стандартную схематику архитектуры SCADA системы.
Стандартная архитектура
Центральным узлом является «скада сервер», который устанавливает связь между собой и станциями оператора, шлюзами с различными протоколами, возможно напрямую подсоединяется к ПЛК или удаленному терминалу, у него есть связь с БД. Плюс он хранит текущую визуализацию, с возможностью запуска скриптов визуализации плюс возможностью трансляции данных на уровень выше.
Стандартный монолит, который обладает как я рядом своих преимуществ, так и рядом недостатков. Таких как сложность горизонтального масштабирования или смены различных сред исполнения.
Далее мы рассмотрим крупные функциональные узлы SCADA системы.
Программные средства для автоматизации складского учета
Одной из наиболее известных программ автоматизации на сегодня является «1С: Предприятие». Конфигурации, выполненные на базе этого популярного в России ПО, стали стандартом автоматизированного учета. Так, «1С:Торговля и cклад» представляет собой компоненту «Оперативный учет» системы «1С:Предприятие» с типовой конфигурацией для автоматизации складского учета и торговли. Благодаря гибкости и множеству настроек система способна выполнять все функции учета — от ведения справочников и ввода первичных документов до получения различных ведомостей и аналитических отчетов.
«1С:Торговля и склад» обеспечивает работу с торговым оборудованием: контрольно-кассовыми машинами, чековыми принтерами, сканерами и принтерами штрихкодов, электронными весами, терминалами сбора данных, дисплеями покупателя и другими видами оборудования. (Дополнительные компоненты и методики работы с торговым оборудованием поставляются отдельно.) Для торговых предприятий с различным количеством совершаемых операций фирма «1С» предлагает разные версии программы «1С:Торговля и склад»: однопользовательскую, сетевую и версию для SQL (клиент–сервер). При переходе на другую версию автоматически сохраняются все введенные данные.
Разработкой и распространением специализированных решений на платформе «1С:Предприятия» занимается в настоящее время множество компаний. Каждая из них, используя общие методологические решения «1С», создает специализированные продукты, концентрируясь на специфических потребностях той или иной отрасли. Примерами таких решений могут служить программы «1С:WMS Логистика. Управление складом 4» и «1С-Логистика: Управление складом 3» компании Axelot.

Стандартный набор функций в программе «ИП: Торговый Склад»
«1С:WMS Логистика. Управление складом 4» предусматривает более высокий уровень автоматизации складских процессов и, как следствие, меньшую зависимость от персонала. Поэтому, если необходимо оставить за персоналом принятие решений в каких-то точках бизнес-процесса, следует в первую очередь рассматривать «1С-Логистика. Управление складом 3». Внедрение «1С:WMS Логистика. Управление складом 4» предпочтительно на складах, деятельность которых упорядочена и систематизирована. «1С-Логистика. Управление складом 3» подходит для складов с меньшим уровнем автоматизации и систематизации.
В «1С-Логистика. Управление складом 3» управление может осуществляться в режиме реального времени (радиотерминалы) или в оффлайновом режиме («бумажная технология»). Использование технологии автоматической идентификации не обязательно. Каждая операция может быть выполнена как с радиотерминалом, так и по бумажному заданию. В «1С:WMS Логистика. Управление складом 4» управление осуществляется только в режиме реального времени с использованием радиотерминалов и технологий автоматической идентификации (штрихкодирование, аудио- и видеотехнологии). Использование «бумажной технологии» допускается на ограниченном объеме операций, но оно является крайне нежелательным, т. к. тормозит принятие решений по другим операциям ввиду отсутствия данных в реальном времени.
Все механизмы «1С:WMS Логистика. Управление складом 4» ориентированы на работу в первую очередь с габаритным товаром (паллетами/коробками/штуками). Учет товара ведется в разрезе уникальных контейнеров (складской тары). «1С-Логистика: Управление складом 3» поддерживает все типы товаров: габаритные (коробочно-паллетные), негабаритные, весовые, насыпные, наливные и т. д.
Как отмечает компания Axelot, средний срок внедрения «1С-Логистика: Управление складом 3» составляет 2–4 месяца, а «1С:WMS Логистика. Управление складом 4» — от трех до пяти месяцев. Однако эти цифры могут сильно варьироваться в зависимости от сложности проекта и степени готовности склада к автоматизации.
Программа «ИП: Торговый Склад» компании «Рилл-Софт» имеет эргономичный и интуитивно понятный интерфейс. При кажущейся простоте программы она обладает большим количеством функций. Существенным отличием от других программ для склада является то, что она сама подстраивается под особенности вашего учета, в результате сразу доступны только необходимые функции.
В базовой версии заложены наиболее распространенные товарные операции: приход, реализация, возврат и др. Однако список доступных операций может быть легко расширен пользователем.

Гравитационные стеллажи для паллет
Компоненты системы SCADA
Системы SCADA базируются на пяти компонентах, которые в сочетании обеспечивают ее широкое применение в различных отраслях промышленности. Эти элементы работают совместно с датчиками для более глубокой автоматизации производственных процессов.
- Устройства связи с объектом (УСО) или Удаленные терминальные устройства (Remote Terminal Units — RTU). Удаленные терминальные (или телеметрические) устройства являются одним из основных способов взаимодействия программного обеспечения SCADA с физическими компонентами системы. RTU существуют главным образом для контроля датчиков и исполнительных механизмов для передачи значений их выходных сигналов в центральный блок управления (на сервер).
- Программируемые логические контроллеры (ПЛК или Programmable Logic Controllers — PLC). Функции ПЛК довольно сильно совпадают с функциями RTU. Оба микропроцессора способны считывать, обрабатывать и передавать результаты измерений. Однако ПЛК, как правило, предпочтительнее в локальных системах, поскольку они экономичны и способны работать на высоких скоростях передачи данных на короткие расстояния. RTU, напротив, могут быть предпочтительнее, когда система географически более распределена. Нет необходимости понимать тонкие различия между RTU и ПЛК при первом рассмотрении системы SCADA. Во многих случаях они взаимозаменяемы.
- Компьютерные серверы. Серверы являются центром управления системой SCADA. Они собирают информацию с RTU и ПЛК, а также передают команды в обратном направлении на объект, что позволяет удаленно управлять компонентами системы. Каждое автоматизированное рабочее место (АРМ) оператора может взаимодействовать с несколькими серверами.
- Человеко-машинный интерфейс (Human Machine Interface — HMI). Сгенерированный диспетчерским компьютером HMI представляет собой графический интерфейс, или проще говоря, графическую панель (монитор компьютера или ноутбука и т.п.), который отображает данные в удобной для человека форме. Контролируя и взаимодействуя с HMI, сотрудник может просматривать тренды или схемы, выполнять диагностику и изменять значения уставок в соответствии с новой информацией.
- Инфраструктура связи. Инфраструктура связи формирует структуру, на которой взаимодействуют все другие компоненты системы.

Гравитационные стеллажи для паллет
Гравитационные стеллажи для паллет представляют собой роликовые конвейерные полотна, установленные на металлоконструкцию паллетного стеллажа под углом к горизонту 4°. Паллета помещается на конвейер и под действием собственного веса катится по конвейеру в сторону уклона от зоны загрузки к зоне выгрузки. Для контроля скорости перемещения паллеты конвейер снабжен специальными тормозными роликами по длине канала гравитационного стеллажа.
Существует две основные схемы построения гравитационных стеллажей для паллет: FIFO («первым поставил, первым взял») и LIFO («последним поставил, первым взял»).





















