Ветви и листья

После того, как мы настроили общую форму нашего плюща, мы можем провести более детализированную настройку ветвей и листьев. В целом название говорит само за себя, Branching probability и Leaf probability влияют на количество ветвей и листьев (соответственно), которые будут сгенерированы, а Branch Size и Leaf Size регулируют толщину ветвей и размер листьев.
Как и ранее, вы можете увидеть мои настройки выше, но я всё же рекомендую подогнать настройки под ваши собственные потребности. Здесь нет правильного или неправильного метода.
Напоследок вы можете поиграть с настройками Random Seed и изменить их на случайные значения, пока вы не найдёте то что вам действительно понравится. Порой изменения практически незаметны, но всё же стоит пробовать изменять зерно, пока вы не будете удовлетворены видом вашего плюща.
Final thoughts
Botaniq hits a good balance between performance and quality, and this is the primary selling point, I think. It also has an easy add-on that just get out of your way when using it so that you can focus on your scene.
There is no real-time performance or animation. But the things Botaniq does, it does well. Adding good quality assets that are easy to work with when you need them without burning your computer.
A definitive recommendation and it has become my go to library for nature related assets in a short time.
If you consider buying Botaniq for your own projects and you want to support artisticrender.com. Please use the affiliate link at no extra cost to you.
Settings and Controls
Ivy created in the generator is incredibly customizable. Here is an overview of the settings. These settings appear in the Sidebar when an ivy object is selected.
Ivy Growth

The ivy growth settings allow us to change the maximum length of the trunk and branches independently.
We can adjust how the ivy propagates and the branch density.
The ivy resolution allows the ivy bezier curve to be subdivided. We can set different resolution settings for the viewport and final render.
We can add or remove target objects here. A target object is an object the ivy grows on.


Leaves

In the leaf settings we can set the leaf density and minimum distance.
We can give a highly customizable randomization to the leaves by setting minimum and maximum leaf scale.
We can add new leaves by either selecting a leaf in the viewport or the asset browser and choosing “add leaf.”
We can also remove a leaf in the same way and there are more advanced settings if we check the “advanced” box.
Flowers

Flowers are controlled separately from leaves. We can adjust the probability (higher means more flowers).
We can customize the randomization of the flower scale.
We can add flowers by selecting them from the 3D viewport or the asset browser and choosing “add flower.”
We can remove flowers from the ivy.
Trunk

The trunk and branches of the ivy will be assigned a fairly realistic material that is highly adjustable in the trunk settings.
We can adjust the trunk radius and branch radius independently to make them thicker or thinner.
We can assign a different material to the trunk and branches.
We can adjust the mapping of the trunk material by scaling or stretching it.
There are several ways to adjust the trunk material including: luminosity, contrast, saturation, tint, specular, roughness, bump and displacement.
Effector

An effector is an object the Baga Ivy will avoid.
We can set a minimum distance for the avoidance and choose whether or not to have an effector affect the branches of the ivy (as opposed to just the trunk).
We can randomize the distance, set a leaf offset and add or remove effector objects with these settings.
Animation

The Baga Ivy can be animated.
We can choose a continuous or looping animation.
We can adjust the turbulance and speed of the wind animation.
A number of specific adjustments can be made either vertically or horizontally.
The time offset, intensity and randomization of the intensity can be set individually for vertical and horizontal.
Generation Method

How the ivy is generated can be adjusted.
We can control how the ivy snaps to objects and set a snapping distance.
We can adjust the displacement of the ivy by changing the noise scale and intensity settings.
We can offset and even decimate the ivy.


Visibility

Visibility settings can improve viewport performance. We can toggle visibility of the leaves and flowers. If the visibility is turned off, they will not render.
We can add low-poly proxy objects to take the place of the ivy or individual leaves. This greatly improves responsiveness of the viewport and uses the proxy as a placeholder.
No proxy
Full proxy
Leaf proxy


Get Brandon’s Newsletter
Цвет листьев и отражение

Листья немного сложнее, чем ветви, так как нам нужно получить текстуру листьев. Вы можете использовать свои собственные текстуры, но я буду использовать текстуры ivy, которые я нашёл на сайте ivy generator для Bryce 3D.
Вернёмся в Blender, с выделенным объектом листьев добавьте новый материал и назовите его «Leaves». Затем добавьте четыре ноды Image (Add->Texture->Image). Затем загрузите efeu0.jpg (цвет листьев), efeu0_bump.jpg (рельеф листьев), efeu0_trans.jpg (прозрачность листьев), а также efeu0_rough.jpg (отражения) в ноды. Я также изменил текст заголовка настроек в разделе Node бокового меню (N), так что мне будет проще видеть, что в каком из нодов.
Сначала давайте возьмём выход цвета ноды Leaf Color (цвет листьев) и подсоединим к имеющемуся входу цвета ноды Diffuse. Затем добавим ноды Glossy Shader (Add->Shader->Glossy) и Mix Shader (Add->Shader->Mix). Подсоедините выход Diffuse шейдера к первому входу ноды Mix, а Glossy шейдер ко второму. В конце подсоедините выход Leaf Specularity (отражения листьев) ко входу Fac ноды Mix шейдера.
Особенности и возможности Botaniq full addon blender
1. Большая библиотека моделей растений: Botaniq full addon blender содержит обширную библиотеку моделей растений, включая деревья, кустарники, листья, траву и многое другое. Это позволяет пользователям легко добавлять разнообразие растительности в свои проекты.
2. Высокое качество моделей: Все модели в Botaniq full addon blender выполнены с высоким качеством и детализацией. Это позволяет создавать реалистичные и привлекательные изображения растительности.
3. Гибкие настройки и параметры: Аддон предоставляет пользователю возможность индивидуально настраивать каждую модель растения. Вы можете изменять цвет, форму, размеры и другие параметры, чтобы адаптировать растительность под свои потребности.
4. Простой в использовании: Использование Botaniq full addon blender интуитивно понятно и просто даже для новичков в Blender. Аддон предоставляет удобный пользовательский интерфейс, который позволяет быстро добавлять и настраивать модели растений.
5. Разнообразные варианты: Botaniq full addon blender предлагает широкий выбор вариантов растительности, чтобы удовлетворить различные потребности и стили проектов. Вы можете создавать леса, пейзажи, сады, парки и многое другое.
6. Экономия времени и усилий: Благодаря богатым возможностям Botaniq full addon blender вы экономите время и усилия при создании растительности в своих проектах. Аддон автоматизирует множество процессов и позволяет сосредоточиться на творческом процессе.
7. Поддержка и обновления: Команда разработчиков Botaniq full addon blender предоставляет постоянную поддержку и регулярные обновления пакета. Это обеспечивает актуальность и надежность аддона.
Botaniq full addon blender является отличным инструментом для всех, кто работает с Blender и хочет добавить в свои проекты качественную растительность. Он упрощает и ускоряет процесс создания реалистичных сцен и дает пользователям большую свободу и гибкость при работе с растениями.
Who is Botaniq for?
Botaniq is for anyone who doesn’t want to or doesn’t have the knowledge to create vegetation assets. It offers a quick and effortless way to just add assets to your scene that are reliable and offers good performance.
But it is not a library for game developers or real-time applications. Also, there is no animation, but according to the creator animation is planned.
Given the price of this add-on I would say that they target it at those that work with digital 3D art as opposed to the hobbyist. But I think that for anyone considering this add-on it is probably a good fit.
There is also a lite version that is priced more towards the hobbyist, but personally I would go with the premium option since the assets are scattered across so many categories, the library will probably feel quite thin in the lite version after a while.
If you go for the lite version, it is also likely that you will miss out on assets that are added to the library over time as it is improved. This is always a risk with lite versions of asset libraries.
The only other downsides are that it is not the absolute best assets available, but they are still very good considering that the assets feel lightweight to work with.
Asset Sketcher

If you’re a level designer or anyone else who needs to create complex scenes with many assets, you’re going to want Asset Sketcher.
Placing objects in your scene is a lot of work. Creating such complex scenes can be extremely tedious too.
While Blender provides a few tools to make this task easier, it has nothing like Asset Sketcher.
Using this plugin you can easily draw assets directly into your scene.
There are so many options for customizing and randomizing how those objects are placed so you get a lot of control in the process.
Assets can be automatically oriented to a ground plane or snapped into a grid. You can even use simple physics calculations to have objects arrange themselves.
Need to add some details to a dungeon scene? Drop some crates using Asset Sketcher and watch them fall right into place.
Author: Josh Petty
Josh is an artist and game developer who specializes in sci-fi, fantasy, and abstract art. His work employs vibrant colors and combines elements of glitch art, outrun, retro-gamming, neo-geo, and conceptual art. He trained as an oil painter before picking up 3D modeling, animation, and programming. He now runs Brain Jar, a small game development studio that focuses on experimental, narrative-driven content. You can learn more on the website or on Twitter @brainjargames.
Генерация плюща

Далее нам надо будет определить откуда будет произрастать плющ. Это определяется позицией курсора. Чтобы сделать это, выберите ваш объект и перейдите в режим редактирования. Выберите вершину из которой вы хотите чтобы рос плющ. Как вы видите на картинке, я выбрал вершину на челюсти обезьянки.
При выделенной вершине, вы можете привязать курсор к этой точке, нажав CTRL+S и выбрав Cursor to Selected в появившемся меню. После того как вы это сделаете, нажмите снова TAB, чтобы вернуться в режим объектов.
Теперь убедитесь, что ваш объект по-прежнему выделен
Это важно, поскольку, если вы не выделите правильный объект, генератор будет расти не там, где нужно. Чтобы создать плющ, вы можете перейти в Add->Curve->Add Ivy to Mesh
Blender возможно понадобится время, чтобы добавить плющ на ваш объект, а также вы увидите большое количество настроек прямо под панелью инструментов (клавиша T).
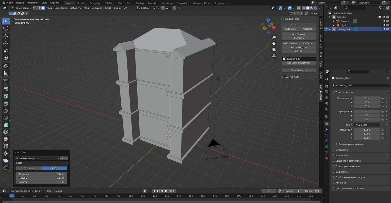
Building Tools
Что делает аддон: генерирует экстерьер многоэтажных зданий.
Установка: вручную после скачивания со стороннего ресурса.
Примечание: при использовании автор просит указывать ссылку на его аддон.
Ссылка на скачивание и документация
С помощью Building Tools можно быстро создать оптимизированную модель многоэтажного дома или даже целый мегаполис. Сгенерированные объекты подойдут для оформления городских сцен.
После установки аддона вкладку Building Tools можно найти в панели инструментов (N). Сборка многоэтажного дома начинается в Объектном режиме (Object Mode). Сначала создаётся плоскость, которая формирует основу (Create Floorplan). Во вкладке настроек в левом нижнем углу можно отрегулировать её форму. По умолчанию она прямоугольная (Rectangular). При переходе в Режим редактирования (Edit Mode) в меню аддона появятся дополнительные инструменты генерации.
Add Floors — создание этажей по форме существующей плоскости. Здесь можно поэкспериментировать со следующими настройками:
- Floor Count — количество этажей;
- Floor Height — высота этажей;
- Add Slab — добавить перекрытия между этажами. Slab Thickness регулирует толщину, а Slab Outset — размер выступа;
- Add Roof — добавляет один из трёх видов крыш (для этого нужно выделить верхнюю грань здания). При желании пространство под крышей можно сделать закрытым, выбрав Куб (Box).

Настройки крыши в Building ToolsСкриншот: Blender / Blender Foundation
Add Balcony — генерация балкона на выделенном полигоне стены. Здесь же можно найти функцию Add Railing, которая добавляет несколько дополнительных настроек, связанных с фасадом решётки.
Add Stairs — создание лестницы, настройки которой во многом схожи с балконом.
Add Window — на выделенной грани создаётся окно. Можно не только придать ему уникальный размер и добавить арку (Add Arch), но и подобрать Тип заполнения (Fill Type): стандартные рамы (Bar), рольставни (Louver), стеклянные панели (Glass Panes).
Add Door — установка дверей. Настройки схожи с сегментом Add Window.
Add Multigroup — генерирует на выделенных гранях окно и дверь.
Add Fill — заполняет всё пространство грани рамой окна или двери. Может применяться для оформления декоративных вставок на фасаде или зданий из стекла.
Add Custom Geometry добавляет на выбранный полигон уникальный меш, который можно выбрать пипеткой во вьюпорте или из списка объектов в сцене.
Clear Geometry — удаляет геометрию с выделенной грани.
Material Tools — дополнительное меню для назначения материалов на определённые сегменты меша. Например, можно выбрать все оконные рамы здания и назначить для них отражающий материал, имитирующий стекло.
Main function
■Add animation
All plant assets and particle systems can be animated by adding animation presets. There are various functions such as adjusting strength, changing presets, turning modifiers on and off. It is also possible to loop the animation.
Also, Offset’s random animation allows you to create a more natural look by staggering the start and end of your animation.
■Randomize animation

■Disable/enable animation

■remove ivy
You can add ivy etc to draw on the surface of the mesh.
■Asset dispersion
botaniq also has a spread feature that allows you to quickly place your favorite assets on the selected object. You can also use pre-made particle presets.
– Pre-prepared particle presets
– Create density and length vertex groups for each particle system.
– Density per square meter can be set and recalculated as needed.
– You can also add selected assets to the active particle system.
■Generating Assets

Each asset has a render preview and can be easily added via plugins. By default, assets are linked, but you can also add them as objects that can be edited and converted later.
■Add new trees easily

Choose assets from your library and create nature scenes with just a few clicks.
■snap to the ground

You can use the Snap to ground button to quickly place it on the ground.
■Random scale and rotation

Selected assets can be automatically randomized, rotated and scaled differently to give the appearance of variation.
■Convert to editable state

You can make selected assets editable in the scene.
All included assets can be found on this page.
Carver
Что делает аддон: помогает с моделированием твёрдых поверхностей.
Установка: внутри экосистемы Blender.
Документация
Аддон справляется с простыми задачами в процессе моделирования методом Hard Surface. Технически он представляет собой гибрид модификаторов Логический (Boolean) и Объёмность (Solidify) и делает разрезы как по поверхности объекта, так и насквозь.
Аддон активируется комбинацией CTRL + Shift + X. После этого во вьюпорте появятся элементы интерфейса с подсказками. Перед использованием аддона необходимо выделить меш, над которым будут проводиться манипуляции.

Интерфейс аддона CarverСкриншот: Blender / Blender Foundation
Рассмотрим основные функции аддона.
Cut Type — выбор типа разреза. По умолчанию стоит прямоугольный (Rectangle), но клавишей Space можно выбрать линейную (Line) или круглую (Circle) форму. При выборе круглой (Circle) необходимо дополнительно указать количество подразделений (Subdivisions): они влияют на количество граней будущего отверстия.
Apply Operations — клавишей Q включает и отключает возможность автоматического разреза. По умолчанию выделенная область разрезает меш насквозь по принципу модификатора Логический (Boolean). С отключённой функцией Apply Operations на месте выделенного участка создаётся дополнительный объект-пустышка, который можно перемещать по области меша и масштабировать. Как только область будущего разреза намечена, заходим в настройки оригинального меша и применяем сгенерированный модификатор.
Разрез по умолчанию и разрез с отключённой функцией Apply Operations
Cursor Depth — при активации разрез доходит только до области 3D-курсора.
Дополнительные функции аддона активируются с помощью горячих клавиш, которые можно увидеть на скриншоте выше (кадр с интерфейсом аддона). Разберём основные:
- Shift с удержанием — разрез выделенного участка меша и формирование нового из отрезанной области. В рамках аддона помечен как Rebool.
- CTRL с удержанием — область выделения отмеряется строго по клеткам. Нагляднее это показывается в ортогональном режиме. Если же интерфейс с клетками не отображается, можно попробовать выйти из инструмента (ПКМ) и снова активировать этот режим.
- C — вместо разреза создаётся новая геометрия, проходящая сквозь оригинальный объект.
- B — режим Profil Brush. Пожалуй, самая интересная функция аддона. Представляет собой готовые наборы для «резьбы» по поверхности меша. Вариаций относительно немного, но даже эти готовые решения могут упростить процесс моделирования сложных объектов.
Примечание
В режиме Profil Brush Blender может выдавать ошибку Warning: Operation finished. Failure during Carving. Это связано с недоработкой кода плагина в некоторых версиях программы. Каких-то конкретных решений по этой проблеме нет. Рекомендуется обновить текущую версию Blender или запустить аддон на стабильной сборке (в Steam такие сборки обозначены пометкой Stable). При написании этого материала Profil Brush тестировался в версии 2.93.
При активации режима появляется объект с готовым трафаретом, который можно приложить к любой грани меша и сделать вырез по форме. Полный список операций указан в справке (H). Рассмотрим основные горячие клавиши.
- T — переключение между режимами отпечатка внутри (Difference) и снаружи (Union);
- D — изменение толщины шаблона (толщина регулируется перемещением курсора мыши);
- X/W — переключение между вариантами шаблонов;
- S — изменение размера трафарета;
- Удержание ЛКМ + перемещение курсора — вращение рисунка;
- → / ← — создать копию / убрать копию шаблона (одно нажатие — одна копия);
- J/U — размещение шаблонов на одинаковом расстоянии (если их несколько);
- Space — создание выреза;
- Shift + Space — вырезает деталь, сохраняя отрезок как отдельный меш. Иными словами, это функция Rebool, упомянутая выше.
Botaniq
Botaniq for Blender is a comprehensive add-on that provides users with a wide range of high-quality, realistic botanical assets to enhance their 3D rendering and animation projects. This add-on offers an extensive library of trees, plants, flowers, and grass that can be easily integrated into Blender scenes, allowing for the creation of natural and lifelike environments.
With its user-friendly interface and customizable features, Botaniq for Blender enables artists and designers to effortlessly incorporate stunning botanical elements into their projects, thereby enhancing the visual appeal and realism of their creations. Whether used for architectural visualization, game development, or animation, Botaniq for Blender empowers users to elevate the natural aesthetics of their work with ease.
Features of Botaniq
- Extensive Plant Library: Botaniq provides a diverse selection of high-quality trees, plants, flowers, and grass, allowing users to easily populate their scenes with a variety of botanical elements.
- Realistic Textures and Models: The add-on offers realistic and detailed botanical assets, complete with high-resolution textures and intricately modeled plant structures, enhancing the visual fidelity of rendered scenes.
- Customization Options: Users can adjust parameters such as size, color variations, and procedural growth patterns to tailor the botanical assets to their specific project requirements, offering a high degree of creative control.
- Ecosystem Integration: Botaniq enables the effortless creation of natural ecosystems within Blender by facilitating the placement and distribution of plant life in a realistic and visually appealing manner.
- User-Friendly Interface: The add-on’s intuitive interface streamlines the process of integrating botanical assets into Blender scenes, making it accessible to both beginners and experienced users.
- Material and Shader Support: Botaniq provides materials and shaders optimized for rendering within Blender, ensuring seamless integration and consistent visual quality.
- Regular Updates and Support: The developers of Botaniq are dedicated to providing ongoing updates and support, ensuring that users have access to the latest botanical assets and features.

Botaniq System requirements
- Operating System: Windows 7/8/10/11
- 64-bit dual-core 2Ghz CPU with SSE2 support
- 4 GB RAM
- Graphics card with 1 GB RAM, OpenGL 3.3
- Blender version 3.0, 3.1, 3.2, 3.3, 3.4, 3.5, 3.6, 4.0
Blendermarket – Botaniq 6.8.1 for Blender
FshareZeroUploadTeleGram
Render Collection
Fshare
Plugin for Blender
How to install Botaniq
- Install Blender First
- Open the software
- Click Edit (EDIT) → Preference → Plug-in (Aadd-ONS) → Install
- Restart Blender, you can see the installed plug -in in the file → user settings → plug -in
What is Botaniq and what does it do?
Botaniq is a Blender add-on that features a nature asset library. There are plenty of variation in this package. It covers a lot of different categories of plants.
Here is a list of the covered categories:
- Conifer
- Deciduous
- Grass
- Flowers
- Dead leaves
- Plants
- Shrubs
- Succulents
- Tropical
- Weed
- Pots
All in all, it is an extensive library and plenty for most nature or exterior scenes. If you don’t want to, you won’t need to go create a vegetation type.
For instance, if you are creating an exterior house scene and you add some trees and grass in the garden, you can continue to add shrubs, flowers, and potted plants to the scene without having to use another add-on or create them manually.
What you would need is some way of adding rocks or stone, but that isn’t the focus of this add-on.
There are high-quality thumbnails available for each asset, and they are loaded in at the click of a button as collection instances. If you want to edit an asset, you can quickly make it editable with another button and start editing away.
You can spawn single assets or select an object to scatter assets across.
LoopTools
Что делает аддон: ускоряет основные операции в 3D-моделировании.
Установка: внутри экосистемы Blender.
Документация
LoopTools работает в Режиме редактирования (Edit Mode). Выделив определённые участки на объектах, можно без лишних манипуляций придать им нужную форму. Ниже приведён основной список функций.
- Bridge — соединяет вершины, рёбра и грани объектов в пространстве. Полученный отрезок можно разделить на дополнительные Сегменты (Segments) и добавить Кручение (Twists). Эти опции находятся в меню настроек в левом нижнем углу.
- Окружность (Circle) — превращает выделенный участок меша в окружность, которую можно трансформировать на своё усмотрение, например экструдировать внутрь и создать отверстие.
- Кривая (Curve) — формирует кривые линии на основе выделенных вершин.
Изображение: Blender / Blender Foundation
- Выравнивание (Flatten) — выделенные грани меша становятся плоскими.
- Gstretch — вытягивает вершины по линии, начерченной с помощью Эскизного карандаша (Grease Pencil). В панели настроек аддона (N) выбираем Gstretch и указываем в пункте Use guides Аннотацию (Annotation), а в качестве Метода (Method) выбираем Spread Evenly. После чего можно нарисовать контур. Желательно делать это в ортогональном режиме, чтобы линия была очерчена параллельно одной из осей. После рисования выделяем нужные вершины и нажимаем Gstretch.
- Loft — создаёт меш из групп вершин, что удобно при построении различных объектов, например труб, ступеней или дорог.
- Смягчить (Relax) — сглаживает вершины по краям объекта. В отличие от стандартной функции Сгладить вершины (Smooth Vertices), в этом случае смещение полигональной сетки будет минимальным.
- Space — выравнивает расстояние между выделенными вершинами.
How does Botaniq work?
The interface is available as a tab in the N-panel, or the right-side properties panel in the 3D viewport. The tab is called Polygoniq after the creator.
Expand the Botaniq section and you will be presented by all the add-on controls.
The two first buttons make up the bulk of how the add-on works. You press «spawn asset» and you have some filter options to filter assets by season or by name and browse the various categories.
The asset is added into a Botaniq collection with the category as a nested collection and the asset contained inside. If you uncheck this, the asset will spawn in the selected collection.
You can also make the asset editable as you add it, changing it from a collection instance into a mesh object. We can also do this operation to any asset after it has been added.
Next, we have the scatter asset feature. To use this, we select an object we want to scatter an asset across. Press the «scatter assets» button and hit the plus sign to add a particle type.
Here we can select grass or weed types. This is an excellent design because this selection acts as a preset.
This means that instead of selecting a single grass asset or grass asset type, Botaniq will select a preset and add multiple particle systems with a matching selection of assets.
We can then add more asset types if we want. For instance, we can start with basic grass that contain four types of grass assets. Then we can add flowers as we see fit, or we can add one of the meadow presets that includes a variation of flowers and be done with it.
The workflow goes like this:
- Select a preset.
- Weight paint to constrain where the assets spawn.
- Adjust the particle system.
- Adjust the content of the particle setup by adding or removing different assets and change the amount of assets in relation to the other assets.
We can change each step at any time and for more granular control you can use the regular particle system settings as well. For instance, if we want to distribute the assets according to a texture, we need the particle system settings.
A nice touch is that as you change the different particle system distributions, you get a preview of the selected particle system so that you can quickly see what kind of asset you are currently changing.
This is very nice for me, at least since I barely know any names of different vegetation.
How is the stability of the Botaniq Blender add-on?
The add-on feels very responsive and quick, and I encountered few bugs when using it. But here are a few things I encountered while testing.
At one point, Blender completely crashed as I tried to convert an asset from collection instance to an editable object. This is likely thanks to something inside Blender rather than the add-on itself, but it is still worth mentioning.
It wasn’t something that happened frequently, though.
Another bug that I found is that when using the «Snap to ground» feature that is supposed to snap selected Botaniq assets to a ground plane seems to snap the bounding box rather than the pivot point of the asset.
This means that assets that have parts that go below the pivot point will float slightly above the ground. This feature says «beta» on the button in the version I am testing, so I will give this one a pass.
Overall, a very stable add-on with reliable performance.
Amaranth

One of the best things about Blender is the sheer range of customization.
Those who devote time to Blender will benefit from studying and experimenting with the many options and systems settings that can be used to add or remove functionality.
Amaranth is a plugin created with this aspect of Blender in mind.
Designed to speed up workflows for dedicated users, Amaranth adds a plethora of tools that enhance Blender’s workflow and simplify certain actions within the software.
Amaranth introduces shortcuts and extensions for several of Blender’s key features. There’s too many to list them all but you can find a list on the main plugin webpage.
Most are geared towards saving time by making Blender easier to use.
One of the best shortcuts provided by Amaranth is the “Camera to Render Border” which prevents Blender from rendering options that aren’t even in the final shot, saving precious rendering time.
Преимущества использования Botaniq full addon blender в сравнении с другими подобными инструментами
1. Большой выбор предустановленных моделей: Botaniq full addon blender предлагает огромную библиотеку предустановленных моделей растений, таких как деревья, кустарники, цветы и трава. Это позволяет экономить время на создание растительных объектов с нуля и помогает быстро настроить сцены.
2. Простота в использовании: Дополнение Botaniq full addon blender имеет интуитивно понятный интерфейс, что делает его легким в использовании для как опытных, так и новичков в 3D-графике. Все инструменты и настройки легко доступны и позволяют быстро создавать реалистичные растительные объекты.
3. Реалистичность результатов: Благодаря высокому качеству предустановленных моделей и наличию различных настроек, Botaniq full addon blender позволяет создавать очень реалистичные растительные объекты. Это дает возможность создавать естественные и убедительные сцены в 3D-графике.
4. Гибкие настройки и возможности: Botaniq full addon blender предлагает множество гибких настроек и возможностей для дополнительной настройки создаваемых моделей. Вы можете изменять текстуры, размеры, формы и различные параметры, чтобы получить желаемый результат.
5. Поддержка и обновления: Botaniq full addon blender активно поддерживается разработчиками и обновляется с регулярной периодичностью. Это обеспечивает высокую работоспособность и надежность инструмента, а также дает доступ к последним тенденциям и функциям в сфере 3D-графики.
В целом, Botaniq full addon blender является мощным инструментом для создания реалистичных растительных объектов в Blender. Он предлагает широкие возможности и упрощает процесс создания растительных сцен в 3D-графике
BLAM

BLAM is a powerful plugin for calibrating Blender’s 3D camera.
Using a photograph, BLAM can interpret the orientation and focal length of the camera that was used to take the photo. From there it’s easy to calibrate Blender’s camera to match.
This technique has a variety of uses including projection mapping, special effects in film and animation, and creating simulations in a real-world environment.
BLAM is simple to set up too.
The plugin asks the user provide vanishing lines based on a reference photo. BLAM can then automatically reconstruct the geometry. This makes it easy to reproduce real-world architecture such as a room or a staircase within blender using only a photo.
Настройка сцены

Начните с удаления куба по умолчанию. Вы можете взять любой объект для этого урока, но я буду использовать Сюзанну (Add->Mesh->Monkey). Нет особой причины, по которой нужно использовать именно её, но на мой взгляд с ней будет куда интересней, чем со стандартным кубом.
После того как наш объект будет готов, мы должны убедиться, что аддон Ivy Generator активирован. IvyGen уже входит в комплект Blender, однако надо убедиться, что он включён в настройках. Вы можете сделать это перейдя в свойства (Ctrl->Alt->U) и выбрав вкладку Addons. Напечатайте в поисковой строке IvyGen и посмотрите поставлена ли на нём галочка.






























